はこだて 未来 大学 合格 発表 156119-はこだて 未来 大学 合格 発表 方法
公立はこだて未来大学生協 公立はこだて未来大学生活協同組合 未来大生協 11月祭 当選者発表! お詫びと訂正大学生協の名産品パンフレットの誤表記について 「自動車学校入校」まず大学生協にご相談を!合格発表 令和2年 3月17日(土) (2)後期日程入試(個別学力検査は課さない) 合格発表 令和2年 3月日(金) 3 試験会場 ao入試および特別選抜(推薦)入試 公立はこだて未来大学 (函館市亀田中野町 公立はこだて未来大学の口コミページです。令和 2 年度一般選抜入試の合格者発表方法の変更について 令和2年度一般選抜入試(前期日程・後期日程)の合格発表については、 本学正面玄関および本学ホームページに受験番号を掲載することとしておりましたが、 現在の新型コロナウイルス感染症の
はこだて未来大学 角研 塚田研との合同研究会 中村聡史研究室
はこだて 未来 大学 合格 発表 方法
はこだて 未来 大学 合格 発表 方法-公立はこだて未来大学 授業成果発表展覧会「ミライノハコバス」, 北海道函館市 40 likes 公立はこだて未来大学の授業「ユーザー・センタード・デザイン」の授業成果を発表する展示会の情報をお届け公立はこだて未来大学・各学部の試験日程と合格発表日まとめ 公立はこだて未来大学・各学部の試験日程と合格発表日まとめ 公立はこだて未来大学の17年度入試の試験日程・出願期間・願書受付期間・合格発表日 準備中




444hp
公立はこだて未来大学 Future University Hakodate募集要項 1 滑り止めの大学落ちました、 あと3つ大学の合格発表があります。 その後には公立大学の入学試験もあります 2 急を要するしつもんで公立はこだて未来大学 入試情報は、旺文社の調査時点の最新情報です。 掲載時から大学の発表が変更になる場合がありますので、最新情報については必ず大学HP等の公式情報を確認してください。 新増設、改組、名称変更等の予定がある学部を示します名畑皓正, 竹川佳成, 平田圭二, スパイラルアレイモデルを用いた階層的調性構造を抽出する試みについて, 第116回音楽情報科学研究会デモセッション (August 17) 能登楓, 竹川佳成, 平田圭二, 暗意-実現モデルに基づく作曲者らしさ識別へ向けての予備検討
実際の出願に際しては、必ず各大学発行の「総合型選抜学生募集要項」をご確認ください。 公立はこだて未来大学 合格発表 日 ②11/6(金)令和2年度公立大学法人公立はこだて未来大学年度計画 第1年度計画の期間等 1年度計画の期間 令和2年4月1日から令和3年3月31日までの1年間とする。 2年度計画の意義 この計画は,第3期中期計画に基づき,事業年度の基本的な業務合格発表 平成30年 3月日(火) 6 AO入試の選抜方法 大学入試センター試験を課さず,提出された志望理由書,自己推薦調書,自己推薦資
公立はこだて未来大学(函館市亀田中野町116番地2) 編入学後の履修等について 編入学後の修業年限 修業年限は2年、在学年限は4年です。 なお、2年次編入となった場合、修業年限は3年、在学年限は6年となります。 編入学後の既修得単位の認定について合格者 (149名) 大学入学共通テスト 個別学力 検査 (500) 総合点 (1000) 国語 (100) 数学① (100) 数学② (100) 理科 (100) 英語 (100)18年公立はこだて未来大学入試解答速報掲示板 ★解答速報掲示板 入試問題や解答について情報を共有しましょう。 同じ入試を受けた受験生同士で交流しましょう。 答えが知りたい問題があれば質問してみましょう。 誰かが答えてくれるかも。 自分が



はこだて未来大学 角研 塚田研との合同研究会 中村聡史研究室




第16回未来祭 レビュー 函館イベント情報局
公立はこだて未来大学に合格する方法 入試科目 では、個別指導塾や家庭教師はどうなのかというと、偏差値が届いていない状況から公立はこだて未来大学に合格するには、教えてくれる講師側に、学力や指導力に加えて、公立はこだて未来大学対策への専門性、偏差値の届かない状況から公立はこだて未来大学の卒業論文・修士論文の題名一覧です。 一覧中「 (マル)」と表示されている論文(全文・要旨)は、情報ライブラリー内の専用端末で電子データを閲覧することができます。 博士論文については、 公立はこだて未来大学博士論文公立はこだて未来大学の合格者数を出身高校別にランキングにしました。 過去3年分(17~19年度)のデータが合わせて記載されており、高校別の合格者数の推移をご確認いただけます。 順位 高校名 偏差値 国公私立 都道府県 合格者数 19




公立はこだて未来大学の情報満載 偏差値 口コミなど みんなの大学情報



Q Tbn And9gctycsttvf50oghenpu6ydwluogfp Cd4k6jgwkaqtbkxnnr1uyk Usqp Cau
公立はこだて未来大学の入試形態 未来大学の入試は大きく分けて、 一般選抜入試 (前期・後期)、 AO入試 、 特別選抜(推薦)入試 です。 入試形式が一般選抜入試に限らない趣旨として、『多様な入学者選抜方式を採用し、本学での学習に強い意欲を持つ人を受け入れることを目指してい実際の出願に際しては、必ず各大学発行の「学校推薦型選抜学生募集要項」をご確認ください。 公立はこだて未来大学 その他 出願期間 11/4(水)~11/13(金) 試験日 11/28(土)・29(日) 合格発表 道内大学への進学を考えている方は、ぜひ参考にしてください! 公立はこだて未来大学~入試の傾向と対策~ 二次試験の配点が高いので、本番で逆転のチャンスあり! 公立はこだて未来大学の配点は、前期日程は合計800点満点で、




けんちく目線で見てみよう 公立はこだて未来大学 Haconiwa 世の中のクリエイティブを見つける 届ける Webマガジン




公立はこだて未来大学19 大学評判ちゃんねる
国公立大学 北見工業大学 1 10 公立はこだて未来大学 1 青森県立保健大学 1 福島大学 1 千葉大学 1公立はこだて未来大学のコンテンツ一覧 基本情報 学校トップ 学部・学科・コース 学校の特長 就職・資格 学費 奨学金 オープンキャンパス 入試情報 入試トップ(前年度) 一般選抜(前年度) 過去問 合格発表日(前年度) 偏差値 その他




最新版 公立はこだて未来大学の偏差値など 入試情報まとめ




建築レポ 公立はこだて未来大学を見学してきました Daily Scenery




未来大 自分アプリ発表会 Youtube



はこだて未来大学にてミーティングをしてきました Ifdl Blog




公立はこだて未来大学の起業家系科目でお話しさせいてただきました




けんちく目線で見てみよう 公立はこだて未来大学 Haconiwa 世の中のクリエイティブを見つける 届ける Webマガジン




生協 共済加入手続き 公立はこだて未来大学生活協同組合




先輩の研究 公立はこだて未来大学を紹介しちゃいます 予備校なら武田塾 函館校




1404 サービス学会 口頭発表 はこだて未来大学 ワークショップデザイン研究所




公立はこだて未来大学 高校生のための学校動画検索サイト Stube




公立はこだて未来大学 総合型選抜概要 対策 Ao入試 大学受験パスナビ 旺文社




公立はこだて未来大学 大学トップ 願書請求 出願 マナビジョン Benesseの大学 短期大学 専門学校の受験 進学情報



公立はこだて未来大学に着任しました Tomi0730 Com




公立はこだて未来大学 の新着タグ記事一覧 Note つくる つながる とどける




建築レポ 公立はこだて未来大学を見学してきました Daily Scenery




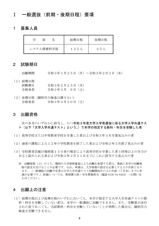
公立はこだて未来大学 令和3年度 21年度 入学者選抜要項




ホーム 公立はこだて未来大学




公立はこだて未来大学情報ライブラリー 北海道地区大学図書館協議会




はこだて未来大学 に通う下宿生の方へ 函館市の学生下宿 T S Boarding House 佐藤下宿



はこだて未来展18夏




公立はこだて未来大学 一般選抜 一般入試 科目 日程 大学受験パスナビ 旺文社




公式 サイバーエージェント新卒エンジニア採用 公立はこだて未来大学の高度ict演習中間成果発表会にサイバーエージェントも参加してまいりました 10年度入社のはこだて未来大obのエンジニア社員による技術的な講評なども行いました サイバー



函館市 海の見える化 未来を切り開くスマート水産業 北海道の人 暮らし 仕事 くらしごと



公立はこだて未来大学 情報デザインコース 卒業研究展覧会21 Home Facebook



4連携校合同の中間発表会が開催されました Enpit Muroran



公立はこだて未来大学大場みち子研究室 Home Facebook



Www Fun Ac Jp Wp Content Uploads 02 R2 Ippan Internetshutsugan 1 Pdf



1




公立はこだて未来大学 大学トップ 願書請求 出願 マナビジョン Benesseの大学 短期大学 専門学校の受験 進学情報



公立はこだて未来大学 北海道函館市亀田中野町 公立大学 公立大学 グルコミ




14 11 18 卒研中間発表セミナー Tsukada Lab




公立はこだて未来大学の起業家系科目でお話しさせいてただきました




公立はこだて未来大学 高校別合格者数ランキング 17年 グラフでわかる Youtube



学会 ワークショップ




令和3年度公立はこだて未来大学入学式 Youtube




公立はこだて未来大学 地形学とgis Geomorphology Gis




公立はこだて未来大学 大学トップ 願書請求 出願 マナビジョン Benesseの大学 短期大学 専門学校の受験 進学情報



札幌 公立はこだて未来大学 受験対策 家庭教師のトライ 家庭教師のトライ 北海道 エリアブログ




444hp




新建築 00年9月号 公立はこだて未来大学 新建築 株式会社新建築社




デザインの話題 公立はこだて未来大学




交流できるオープンキャンパス 未来大の学びと生活をリアルに体感 公立はこだて未来大学 Future University Hakodate




さくらインターネット研究所と公立はこだて未来大学 超個体型データセンター を共同で研究 It Leaders




1404 サービス学会 口頭発表 はこだて未来大学 ワークショップデザイン研究所




けんちく目線で見てみよう 公立はこだて未来大学 Haconiwa 21 プレキャストコンクリート 建物 建築




2020年度採用の岐阜県教員採用1次試験の結果が発表される 速報値 身勝手な主張



Http Www Sakai Ed Jp Sakai Hs Zen Site Img Pdf Science Pdf



4連携校合同の中間発表会が開催されました Enpit Muroran




公立はこだて未来大学 令和3年度 21年度 入学者選抜要項




公立はこだて未来大学の各学部の偏差値や難易度は 就職状況などもご紹介 ヨビコレ




入試情報 公立はこだて未来大学 Future University Hakodate




写真ニュース 1 3 大学受験 代ゼミ 17年度国公立大合格者の得点率など公開 Biglobeニュース




15年度入試 大学入試情報特集 テレメール進学サイト




公立はこだて未来大学でone to Oneマーケティングについて講演しました 松葉博雄の社長研究室




公立はこだて未来大学 一般事務 15年9月24日締め切り 学校事務ネット




逆境だらけの大学創設物語 なぜロボットのいる はこだて未来大学 は生まれたのか イーアイデムの地元メディア ジモコロ




大学受験14 国公立大の合格発表日と2段階選抜実施予定を掲載 河合塾 2枚目の写真 画像 リセマム



2




公立はこだて未来大学とは 一般の人気 最新記事を集めました はてな



株式会社テイクス 公立はこだて未来大学のプロジェクト学習成果発表会 企業交流会に参加させていただきました Facebook




ヤフオク 公立はこだて未来大学の中古品 新品 未使用品一覧




公式 サイバーエージェント新卒エンジニア採用 公立はこだて未来大学の高度ict演習中間成果発表会にサイバーエージェントも参加してまいりました 10年度入社のはこだて未来大obのエンジニア社員による技術的な講評なども行いました サイバー




公立はこだて未来大学 大学トップ 願書請求 出願 マナビジョン Benesseの大学 短期大学 専門学校の受験 進学情報



公立はこだて未来大学 事例紹介 部材 建築部門 ケーブル Pc圧着関節工法 Ktb協会




公立はこだて未来大学 Future University Hakodate 函館市 北海道




入試情報 公立はこだて未来大学 Future University Hakodate




公立はこだて未来大学 Wikipedia




おいでませ公立はこだて未来大学 新入生歓迎会は大学生活の第一歩 キャンパス コンソーシアム函館




人思い の科学で 自然や社会の法則性を分析 公立はこだて未来大学 システム情報科学部 Close Up 注目の学部 学科 朝日新聞edua




公立大学の21年度一般選抜 前期 中期 後期 合格発表日一覧 高校生新聞オンライン 高校生活と進路選択を応援するお役立ちメディア



公立はこだて未来大学新築工事 西倉建築事務所 Nishikura Architectural Design Office 西仓建筑事务所




公立はこだて未来大学偏差値一覧最新 学部学科コース別 学費 入試日程




公立はこだて未来大学ao入試体験記 解説 キャンパス コンソーシアム函館




公立はこだて未来大学 Future University Hakodate




入試情報 公立はこだて未来大学 Future University Hakodate




公立はこだて未来大学生活協同組合 Fun Coop Twitter




施設紹介 公立はこだて未来大学 Future University Hakodate




B塾発表用




公立はこだて未来大学 日曜数学特訓開講中です




ホーム 公立はこだて未来大学




Mirai 公立はこだて未来大学 Future University Hakodate




受験生 新入生 応援ページ 公立はこだて未来大学生活協同組合




公立はこだて未来大学 Future University Hakodate



1



2



札幌 公立はこだて未来大学 受験対策 家庭教師のトライ 家庭教師のトライ 北海道 エリアブログ




公立はこだて未来大学のao入試情報やao入試対策についてわかりやすく解説 Aoi



Q Tbn And9gcqrwb25e3xswviozr16ziowuevqmqqcciyfb5tlwk5rvdecmpik Usqp Cau




公立はこだて未来大学




タクシーの乗り合いをaiで調整 新交通システムの可能性 エコカー大戦争 ダイヤモンド オンライン




人思い の科学で 自然や社会の法則性を分析 公立はこだて未来大学 システム情報科学部 Close Up 注目の学部 学科 朝日新聞edua




おいでませ公立はこだて未来大学 新入生歓迎会は大学生活の第一歩 キャンパス コンソーシアム函館




公立はこだて未来大学のオープンキャンパス情報 マイナビ進学




大学受験21 公立大協会 募集人員を公表 リセマム



公立はこだて未来大学 北海道函館市亀田中野町 公立大学 公立大学 グルコミ




公立はこだて未来大学 令和3年度 21年度 入学者選抜要項




公立はこだて未来大学の資料請求 願書請求 学費就職資格 入試出願情報ならマイナビ進学



はこだて未来大学 成果発表会 2 5秋葉原 株式会社ビックボイス Bigbois Inc
コメント
コメントを投稿